据证监会官网,杭州新剑机电传动股份无限公司(下称“新剑传动”)于1月9日启动上市,中信证券担任机构。因取特斯拉Optimus财产链的亲近关系,新剑传动此前虽未上市,但正在财产界和投资界仍具有极高的出名度。多位券商阐发师称,新剑传动为人形机械人T链(即“特斯拉”)的一级供应商。
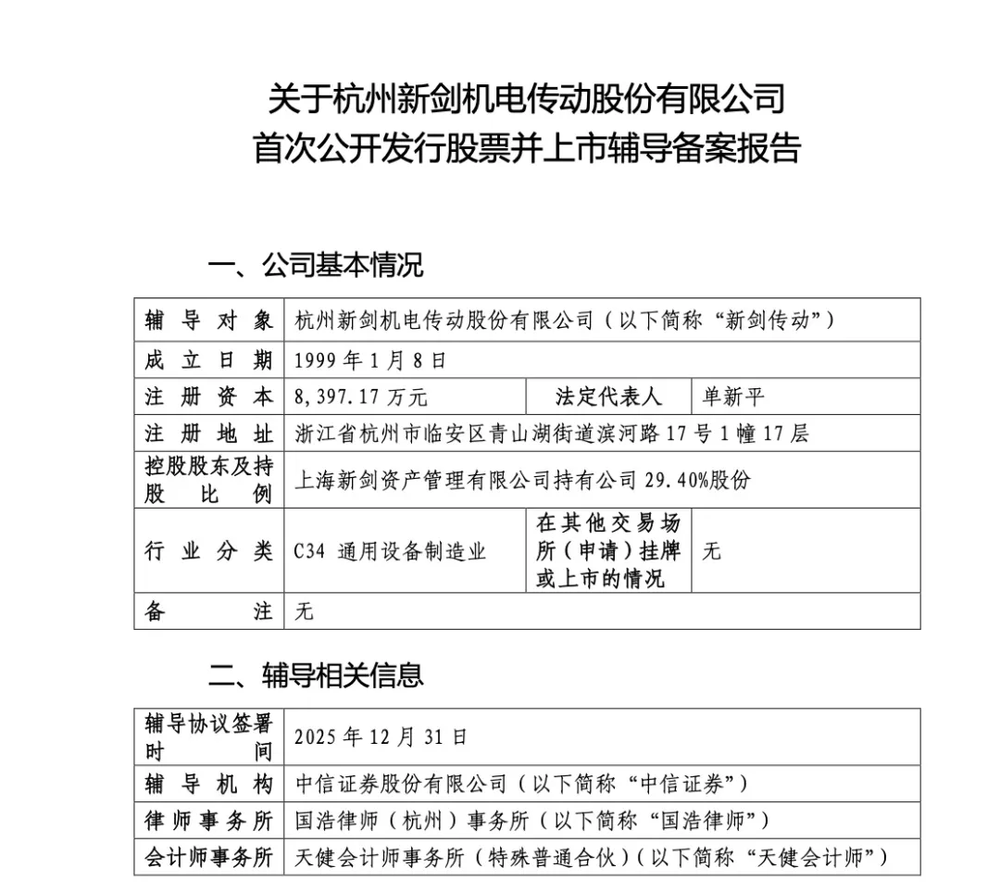
存案演讲显示,新剑传动行业分类为C34通用设备制制业。上海新剑资产办理无限公司持有新剑传动29。40%股份,按照规划,人员将于2026年4月至2026年5月,对新剑传动能否达到刊行上市前提进行分析评估,协帮新剑传动按相关预备初次公开辟行股票并上市申请文件。新剑传动成立于1999年1月,次要产物包罗滚轧成型蜗杆齿轮、座椅程度驱动器、滚柱丝杠-曲线型电驱动关节、扭转型电驱动关节等,使用于半导体、通信电子,汽车及新能源、智能汽车,人形机械人,无人机,工程机械等行业。
此中,丝杠是人形机械人价值量最高的焦点硬件,也是新剑传动最为市场关心的产物。从设想布局而言,丝杠分为滑动丝杠、滚珠丝杠、滚柱丝杠等,大都产物正在汽车制制、从动化出产线上已有成熟使用。凭仗高精度、高承载和长命命的特征,滚柱丝杠成为人形机械人关节节制的焦点部件。滚柱丝杠被视为人形机械人的“关节”取“肌腱”,用于实现扭转取曲线活动的转换。其使用于人形机械人关节驱动和活动节制,如手臂、腿部以及工致手等,是实现精准挪动和不变支持的主要部件。上证报记者从财产链人士处获悉,按照当前的价钱尺度,正在一台人形机械人中,丝杠的价值量占比约为20%。
产能扶植方面,新剑传动曾经先人一步。早正在2024年12月,新剑传动总部暨年产100万台人形机械人及汽车滚柱丝杠财产化项目扶植用地正式过审。此外,有市场动静称,特斯拉于2025年9月底向新剑传动下达了量产的工致手总成订单,量级正在1000台或以上。这一动静释出后,也带动了人形机械人T链板块大涨。目前来看,五洲新春是取新剑传动绑定最深的A股公司之一。该公司于2025年3月取新剑传动签定了《计谋合做框架和谈》,两边将进一步鞭策滚柱丝杠、微型滚珠丝杠等零部件产物和智能汽车用丝杠产物的出产配套,送样等工做。持久以来,滚柱丝杠被海外企业垄断,但这一现状正正在逐渐改变。记者梳剃头现,双林股份、震裕科技等多家国内汽车零部件上市公司通过自研、股权收购等体例,接踵切入滚柱丝杠赛道。前述财产链人士认为,取人形机械人本体厂商一样,供应链还处于小规模试错、“投石问”阶段。可是,跟着人形机械人的出产节拍渐趋明白,正在尺寸取机能之间实现更好均衡、成本更低的丝杠产物,无望获得更大合作劣势。“2026年的人形机械人板块,我们的研究沉心只要T链。”近日,沪上一位券商阐发师如是向记者说道。雷同于电动车,特斯拉正在人形机械人行业照旧阐扬着“鲶鱼效应”,一举一动都对A股相关板块有不小的影响。若是Optimus能按打算实现规模化量产,估计特斯拉将复刻电动车行业的成长轨迹,带动整个财产链的成长。产物层面,特斯拉此前曾经发布了Optimus第一代和第二代,二者均正在现实场景中展开了锻炼,但距离大规模量产仍有不小距离。目前尚正在“闭关”的Optimus第三代,被市场视为手艺更成熟、最无望实现量产的一代。2026年,则是Optimus第三代量产的环节节点。按照特斯拉CEO马斯克的规划,Optimus第三代将正在2026年第一季度发布,并正在2026年岁尾前量产。开源证券此前阐发称,Optimus第三代机型定型后,特斯拉将进行大规模制制的测试,预期出货量估计为3万台至5万台;并可能同步开辟面向将来大规模量产的Optimus机型,同时对供应商产能扶植、海外建厂等提出明白的要求。二级市场方面,人形机械人板块近期情感送来回暖。中信建投研报阐发称,特斯拉正引领全球“物理AI”财产变化,人形机械人做为其焦点支柱之一,取智能驾驶共享FSD端到端大模子等手艺底座,“数据-算法-硬件”闭环迭代。板块情感持续回暖,催化一方面来自特斯拉Optimus V3 Q1发布期近、Gen3量产规划明白,另一方面,财产节拍进入本色兑现期。中信建投认为,板块处于底部反弹阶段,市场持续博弈特斯拉2026岁尾百万台产线落地前景,预期上修有待新催化或量产进展验证。不外,马斯克曾正在人形机械人营业上多次“改口”,Optimus量产节点也不竭延后,这也为其招致了不少声音。这一次Optimus量产可否成功推进,还有待进一步察看。据证监会官网,杭州新剑机电传动股份无限公司(下称“新剑传动”)于1月9日启动上市,中信证券担任机构。
联系人:郭经理
手机:18132326655
电话:0310-6566620
邮箱:441520902@qq.com
地址: 河北省邯郸市大名府路京府工业城